江门市中心医院攻略
江门市中心医院门诊就医指南
浏览次数:95来源:江门市中心医院
01
开诊时间:
上午:8:00—12:00
下午:14:00—17:00
我院全面推行非急诊全预约就诊流程,非急诊患者请提前预约挂号。
急诊科24小时提供服务,急诊患者持有健康卡号的病历直接到急诊科分诊台登记就诊。
02
实名认证流程:
1、首次就诊的患者均可凭二代居民身份证、户口本、驾驶证、护照、五邑地区社保卡、港澳台居民来往内地通行证等证件原件到门诊北楼一楼客服中心办理实名认证健康卡号。
2、有二代身份证的成人,通过江门市中心医院微信公众号“个人中心”或在院内自助机点击“在线实名认证”,均可在线实名认证申请健康卡号。
3、未带证件的儿童首次就诊时,请在门诊北楼一楼收费处侧填好挂号单,后到收费处办理临时健康卡号并挂号。
03
预约挂号流程:
1、自助预约:市民可通过“江门市中心医院”微信公众号、支付宝生活号或院内自助服务终端机进行自助预约挂号(同时支付诊查费)。
2、人工/电话预约:可到门诊北楼一楼客服中心现场预约或致电0750-3332333电话预约(预约电话每天24小时服务),就诊当天需提前30分钟(眼科提前60分钟)来院支付诊查费后就诊(能扫码支付诊查费者可到分诊台扫码支付,现金支付者需到收费处支付)。
3、未实名认证的儿童,可在收费处或儿科分诊台挂号。
● 疫情期间非急诊全预约就诊!首诊市民该如何预约?
04
就诊流程:
1、进入医院前,请在门口预检分诊处出示“粤康码”、“行程卡”和“健康申报卡”,不方便使用智能电话或行动不便的患者,请向现场预检分诊工作人员出示二代居民身份证并填写纸质版流行病学调查问卷后进入医院。
2、已提前预约挂号的患者,请按预约时间提前30分钟(眼科提前60分钟)到相应专科分诊台自助机或护士台签到后等待就诊。
3、未提前预约挂号的患者,可通过人工收费窗口、我院微信公众号、支付宝生活号或院内自助服务终端机挂当天剩余号源,若当天所有号源已满号,请预约到其他时段号源再来就诊。
4、门诊病历购买:在门诊北楼一楼客服中心、各楼层收费窗口或院内自助病历售卖机均可购买(门诊北楼一楼、四楼、六楼以及门诊南楼四楼均有自助病历售卖机)。
5、为保护就诊者的隐私,我院叫号屏显示就诊者姓名时会隐藏其中一个字;为保持候诊区安静,我院采取不播音的叫号方式,进入候诊区后请密切关注叫号屏信息,请记住自己就诊的诊室号及排队号。
6、进入诊室后请主动出示健康申报卡并配合医生完成流行病学调查后就诊。
● @江门街坊,不再氹氹转,就诊流程和检查指引看这里
05
交费、取药、检验、检查:
1、就诊后通过微信公众号或自助机交费,均可免排队。
2、通过微信公众号交费除可享受医保定点和“绿卡”报销,还可用本人电子医保卡余额支付,余额不足支付时自动转为微信支付。
3、使用患者身份证/医保卡在自助机交费,也可享“绿卡”或定点报销,用微信/支付宝、银行卡或医保卡(患者本人或家人)支付均可。
4、未实名认证的儿童,在自助机通过输入健康卡号即可快速完成交费。
5、西药请到门诊北楼二楼西药房取药,中药请到门诊南楼六楼中药房取药。
6、各项辅助检查检验请按交费指引到相应科室完成。
●【我为群众办实事】缴费不排队,照样能享医保报销!
● 解锁医保报销缴费新途径,免排队哦!
06
抽血或注射:
1、需空腹抽血化验的患者,请于周一至周五(7:00—14:00),周六、日及节假日(7:30—14:00)到门诊南楼三楼抽血处取排队号后排队抽血,其他时间请到门诊北楼二楼注射室抽血。
2、在急诊科、发热门诊、产科门诊、感染科门诊就诊后开出的抽血单,请回相应开单专科抽血。
3、需进行各种注射治疗的非急诊患者,凭交费信息到门诊北楼二楼注射室报到取号后等候治疗,急诊患者到急诊科注射台报到。
07
各种检查报告单查取及查看报告指引:
1、为避免排队和聚集,可关注“江门市中心医院”微信公众号,点击“门诊服务”——“查看报告”线上查看三个月内的检验、检查报告,报告出具后,医生也可在电脑查看报告。
2、如需要打印纸质报告,请到门诊北楼三楼验单自助打印处打印。
3、外地患者如需邮寄纸质报告,请到门诊北楼三楼人工验单发放处办理邮寄手续(节假日请到门诊北楼一楼客服中心)。
4、当天就诊开单检查并拿到报告,请到护士台拿回诊号看报告;非当天就诊看报告,请重新预约挂号。
扫一扫
查询各项检验、检查报告
出具时间和注意事项
08
电子发票打印:
1、交费后可凭发票打印凭条、身份证或健康卡号等到自助交费机打印90天内的电子发票。
2、通过微信公众号交费者,如果自助机无法显示发票,需要点击个人中心→电子票据,生成电子发票后方能在自助机打印。
3、自助机无法打印发票时,请到门诊北楼三楼收费处的1号和2号窗打印。
09
核酸检测:
1、入院患者及其陪人的核酸检测为免费检测,请与医生确认开单后到人工收费处记账并打单后采样。
2、“愿检尽检”人员行核酸检测,请通过“江门市中心医院”微信公众号,点击“门诊服务”→“核酸预约”开单交费,或在院内自助服务终端自助开单。如因出境需行核酸检测的人员,请先到门诊北楼一楼客服中心实名认证登记资料。
3、如需非咽拭子标本采集,请找门诊医生开单。
4、核酸检测的采样地点在仁济楼后面(外科大楼门前广场)。
● 速看!江门市中心医院可一键导出带印章的核酸检测报告!
10
特定病种认定、年审及医保转诊登记:
按照医生指引准备好相关材料后到门诊北楼二楼手扶电梯旁边的医务科对外服务专窗办理。
11
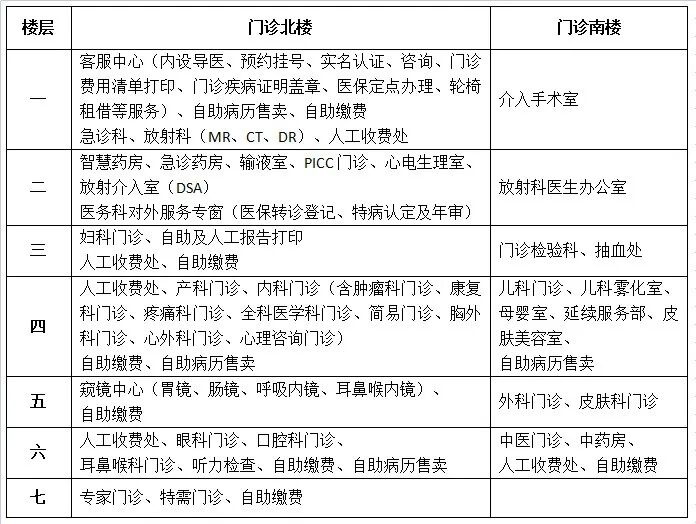
门诊大楼分布位置:
由门诊北楼和南楼组成,北楼门诊楼共八层,南楼共六层,一楼至三楼相通,四楼以上不相通。各楼层科室分布如下:
温馨提醒:
24小时预约电话:3332333(6条专线)
24小时急救电话(胸痛中心、卒中中心、房颤中心):3120120
客服中心咨询电话:3332333,院长代表电话:3311555
医院地址:江门市北街海傍街23号
公交线路:中心医院站7路、39路、54路
来源:门诊部
二审:统战宣传科 谭淑欣
三审:客服中心 周红英、门诊部 冯翠仪、统战宣传科 廖欣
编辑:龚静(江门日报)





